Client
ChypherTech
Industry
Cybersecurity
Role
UX/UI design
Timeline
~3 months
Introduction


Overview
CipherTech is a B2B cybersecurity SaaS platform that manages a complex ecosystem of End Customers, Business Partners, and System Administrators. The project focused on building the Admin Console- the central "Control Tower" that enables Admins to govern the entire operation: from managing granular permissions and licenses to approving complex high-value deals.
The Challenge: A "Rescue Mission"
I joined the project at a critical junction. The client, a fast-growing startup, was facing a strict go-to-market deadline, but the existing product direction had hit a dead end. The legacy system suffered from significant Design Debt, the logic was fragmented, and stakeholders had lost confidence in the team's ability to deliver an Enterprise-grade product on time.
Key Constraints:
-
Zero-Buffer Timeline: Developers were waiting for high-fidelity screens immediately. There was no time for a traditional research phase.
-
Complex Domain: I had to bridge the knowledge gap quickly, mastering intricate cybersecurity workflows (licensing, software distribution) in just days.
-
Operational Friction: In the previous iteration, a simple license approval required navigating through 5 different screens, causing severe administrative overhead and frustration.
The Approach: Lean UX & Immersion
To save the project and meet the deadline, I shifted the working model. Instead of working remotely, I relocated to the client’s offices for a 3-month On-site Immersion.
Strategy: Speed with Precision Since formal user research wasn't an option, I adopted a Lean UX methodology:
-
Rapid Stakeholder Alignment: I worked side-by-side with the VP of Product and Tech Leads to validate logic and make real-time decisions.
-
Heuristic Evaluation: I leveraged Enterprise SaaS best practices to build proven patterns (Tables, Wizards, Dashboards), significantly reducing development time.
-
Backend-First Thinking: I aligned the design with system constraints early on to prevent unnecessary revision cycles.
How it Started
Bringing Order to Chaos
The first step was mapping the chaos. The system included disconnected modules (CMS, CRM, Support) that lacked cohesion. I created a new Sitemap that flattened the hierarchy, centralizing all modules under one roof while clearly separating "Daily Management" from "Incoming Requests."

The new Information Architecture creates a flat hierarchy, ensuring that critical actions like "Approve Deal" are never more than two clicks away.
Solving Complex Logic
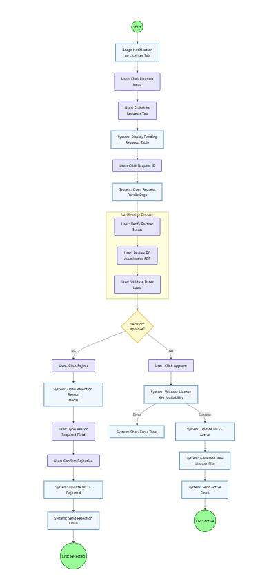
One of the biggest pain points was the License Upgrade workflow. The original system lacked safeguards against human error. I designed a strict User Flow that guides the Admin's decision-making process: The system enforces backend validation (checking inventory) before approval and requires a mandatory reason input for rejections.

Visualizing the "License Adjudication" logic helped align the dev team on backend requirements and reduced operational errors by design.

The Solution: Enterprise-Grade UI
The design needed to project professionalism and trust. I selected a modern Dark Mode aesthetic, ideal for cybersecurity environments where analysts work long hours, with a strong emphasis on clear Data Visualization.

The Command Center (Dashboard)
Instead of forcing users to dig for data, the Dashboard surfaces issues in real-time. Charts provide an immediate snapshot of threat levels and license statuses.

The Command Center: A unified dashboard providing Admins with real-time visibility into threat levels and critical action items, eliminating the need to dig for data.
Streamlined Workflows (Licenses)
To resolve the chaos in license management, I split the view into Active Licenses (Database) and Requests (Inbox). Admins can now approve requests in seconds directly from the table view.


Action-Oriented Interface: Separating the "Inbox" (Requests) from the Database allows Admins to validate and approve deals efficiently without context switching.
Modularity & Scale (Partners & Accounts)
To keep up with the rapid development pace, I created modular Design Patterns. The "Partner Profile" structure is identical to the "Customer Profile," which streamlined development and reduced the learning curve for users.

Modular Architecture: Reusable profile templates ensured consistency across different entities (Partners/Customers) and accelerated the development cycle. Reusable profile templates ensured consistency across different entities (Partners/Customers) and accelerated the development cycle.
Handling Complexity (Deals CRM)
B2B deal management requires displaying high-density data. I designed the Deal Page to aggregate the Timeline, Status, and Quick Actions into one accessible view.

360° Visibility: The Deal page aggregates history, status, and value into one view, with clear affordances for the next steps in the sales cycle.
Governance & Security (RBAC)
In cybersecurity, access control is paramount. I implemented a granular Role-Based Access Control (RBAC) system, allowing Super-Admins to define precise visibility levels for every user.

Granular Control: A comprehensive permissions matrix allows super-admins to define precise access levels, a critical feature for enterprise security.
Scalability (Content Hub)
I introduced a CMS module for managing software distribution and knowledge base articles, empowering the organization to communicate directly with customers via the platform.

Integrated Content Hub: Empowering Admins to manage knowledge base articles and software updates internally.
Outcome & Impact
The on-site integration and rapid delivery approach proved successful:
-
Mission Accomplished: The project launched on time, fully restoring the client's trust in the studio.
-
Operational Efficiency: The time required to process license requests dropped significantly thanks to the streamlined interface.
-
Scalable Foundation: The system, which began as a "firefighting" effort, evolved into a stable, scalable product that now manages the company's entire operation.

